- Accueil
- »
- Tratamiento de aguas residuales médicas
Tratamiento de aguas residuales médicas
Nuestro Sistema de tratamiento de aguas residuales médicas es una solución avanzada para la gestión de las aguas residuales de los centros sanitarios. Está diseñado para tratar de manera eficaz una amplia gama de contaminantes, entre los que se incluyen microorganismos patógenos, residuos farmacéuticos y reactivos químicos, garantizando la seguridad y el cumplimiento de las normas medioambientales.
Tecnologías avanzadas para el tratamiento de aguas residuales médicas
Eliminación integral de contaminantes
El sistema está diseñado para tratar diversos contaminantes procedentes de diferentes áreas de las instituciones médicas, como los servicios de consultas externas, los quirófanos y los laboratorios.
Tratamiento biológico A/O
El proceso incluye una etapa A/O (anaeróbica/óxica) para tratar eficazmente la materia orgánica y los contaminantes nitrogenados.
Integración del biorreactor de membrana (MBR)
El proceso puede integrarse con la tecnología MBR para mejorar el proceso de tratamiento y garantizar un efluente de alta calidad.
Desinfección final
El sistema utiliza una etapa de desinfección con dióxido de cloro para eliminar los microorganismos patógenos, ya que la concentración habitual de coliformes fecales es superior a 2 x 10^8 MPN/L.
Ventajas clave de nuestra solución para aguas residuales hospitalarias
Cumple con normas estrictas: Se garantiza que el efluente tratado cumple con la “Norma de vertido de contaminantes del agua procedentes de instituciones médicas (GB 18466-2005)”.
Garantiza la seguridad pública: Al tratar las aguas residuales que contienen una amplia variedad de contaminantes, nuestro sistema ayuda a prevenir la propagación de enfermedades y protege la salud pública.
Eficaz contra diversos contaminantes: Es capaz de tratar una amplia gama de contaminantes, incluidos reactivos químicos y residuos de medicamentos procedentes de diversos departamentos hospitalarios.
Aplicaciones para el tratamiento de aguas residuales médicas
Nuestros sistemas están diseñados para gestionar las aguas residuales procedentes de diversas áreas dentro de las instituciones médicas, entre los que se incluyen:
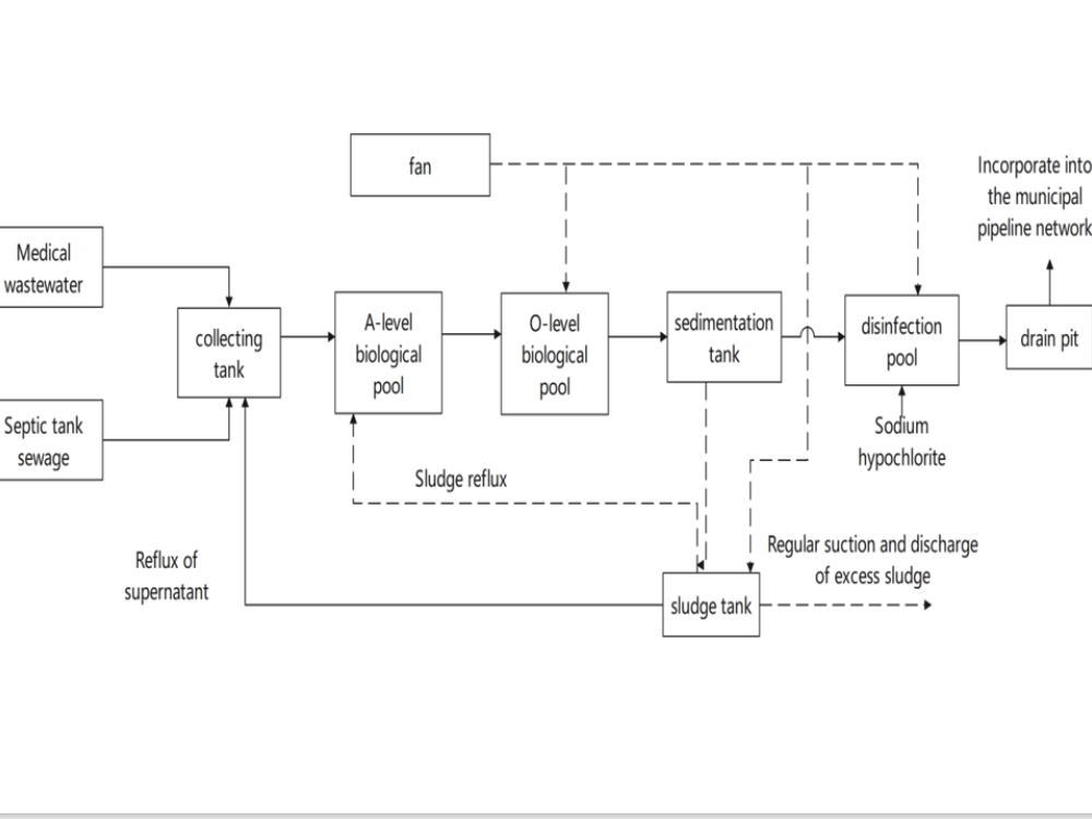
Proceso de tratamiento de aguas residuales médicas
Proceso de tratamiento de aguas residuales médicas
Este proceso biológico y químico está diseñado para tratar de forma segura las aguas residuales de origen médico.
Colección: Las aguas residuales médicas y las aguas residuales se recogen en un depósito colector.
Tratamiento biológico: Las aguas residuales fluyen a través de un Grupo de biología de A-level (anaeróbico) para la hidrólisis y un Grupo de Biología de O-level (Óxido) para la degradación aeróbica de contaminantes orgánicos.
Clarificación y desinfección: El agua tratada se separa de la biomasa en un tanque de sedimentación. El sobrenadante clarificado se recicla (se vuelve a someter a reflujo) para su posterior procesamiento, mientras que el agua se purifica en un piscina de desinfección donde se utiliza hipoclorito de sodio para eliminar los patógenos. Un ventilador proporciona la aireación necesaria.
Gestión de lodos: El lodo en exceso es succionado periódicamente y transferido a un depósito de lodos para su almacenamiento y posterior tratamiento. El agua tratada final se vierte a través de un pozo de drenaje.
Preguntas frecuentes
Las aguas residuales médicas se distinguen porque contienen una amplia variedad de contaminantes que no se encuentran en las aguas residuales comunes, entre ellos microorganismos patógenos, residuos de medicamentos, reactivos químicos e incluso sustancias radiactivas.
Las principales tecnologías utilizadas incluyen procesos biológicos como el A/O, mejorados mediante la tecnología de biorreactor de membrana (MBR), seguidos de una etapa final de desinfección, por ejemplo, con dióxido de cloro.
Nuestros sistemas están diseñados para cumplir con la "Norma sobre vertidos de contaminantes hídricos procedentes de instituciones médicas (GB 18466-2005)".".
El sistema incluye una etapa final de desinfección con dióxido de cloro para eliminar eficazmente los microorganismos patógenos antes de que se viertan las aguas residuales.
Sí, nuestros sistemas están diseñados para tratar las aguas residuales procedentes de diversas áreas de las instituciones médicas, incluyendo los servicios de consultas externas, las salas de hospitalización, los quirófanos y los laboratorios.
El tratamiento de las aguas residuales de origen médico es fundamental para prevenir la propagación de enfermedades causadas por microorganismos patógenos y para eliminar los residuos farmacéuticos y otros contaminantes químicos que podrían dañar el medio ambiente.
Artículos relacionados
PW contra WFI
Análisis de costos de la tecnología de ósmosis inversa
Póngase en contacto con nosotros
No dejes que los problemas de calidad del agua se interpongan en tu camino. El generador de agua purificada MoerWater te ayudará a resolver todos tus problemas de calidad del agua, mejorar la eficiencia operativa y garantizar que tus productos o resultados experimentales alcancen el mejor nivel posible.
*Nuestro equipo responderá a tus consultas en un plazo de 24 horas.
*Su información se mantendrá en la más estricta confidencialidad.




