- Accueil
- »
- Système d'osmose inverse industriel
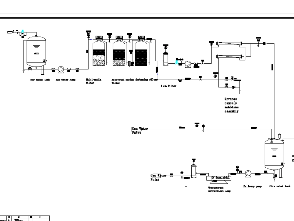
Système d'osmose inverse industriel
Notre système industriel d'osmose inverse (OI) est une solution avancée de purification de l'eau qui utilise la technologie des membranes pour éliminer les sels dissous, les matières organiques et autres impuretés. Il est conçu pour fournir une eau de grande pureté aux processus industriels en forçant l'eau d'alimentation à traverser une membrane semi-perméable, laissant les contaminants derrière elle.
Principales caractéristiques de l'osmose inverse industrielle
Technologie avancée des membranes
Utilise des pompes à haute pression pour faire passer l'eau à travers des membranes semi-perméables, ce qui permet de rejeter jusqu'à 99% d'ions inorganiques et de contaminants.
Production d'eau de haute pureté
Il élimine efficacement un large éventail d'impuretés, notamment les sels, les bactéries, les pyrogènes et les substances organiques, produisant ainsi une eau conforme aux normes de qualité industrielle les plus strictes.
Capacité personnalisable
Disponibles en différentes capacités (M3/H) pour répondre aux différentes demandes industrielles, des opérations à petite échelle à la production en grand volume.
Construction durable
Les composants, y compris le cadre et la tuyauterie, sont fabriqués en acier inoxydable ou en acier au carbone de haute qualité pour une meilleure durabilité et une longue durée de vie.
Avantages des systèmes d'osmose inverse industriels
Rentabilité: Réduit la nécessité d'un traitement chimique et diminue les coûts d'exploitation à long terme grâce à l'élimination efficace des contaminants et à une maintenance minimale.
Des performances fiables: Le prétraitement à plusieurs étapes et la conception robuste garantissent une production constante d'eau de haute pureté, ce qui est essentiel pour les processus de fabrication sensibles.
Respect de l'environnement: Réduit le volume des eaux usées par rapport aux anciennes méthodes d'épuration et évite l'utilisation de produits chimiques agressifs.
Application polyvalente: Prend en charge différentes sources d'eau d'alimentation, y compris l'eau du robinet, l'eau souterraine et l'eau de rivière, ce qui permet de s'adapter à différents sites industriels.
Paramètres
| Modèle de produit | Stade RO | Capacité ( LPH) | Matériau | Marque de la pompe |
| MOLRO1-250-SS | 1 étage RO | 250 | Acier inoxydable | Importé Marque |
| MOLRO1-250-FRP | 1 étage RO | 250 | FRP (plastique renforcé de fibre de verre) | Marque chinoise |
| MOLRO1-500-SS | 1 étage RO | 500 | Acier inoxydable | Importé Marque |
| MOLRO1-500-FRP | 1 étage RO | 500 | PRFV | Marque chinoise |
| MOLRO1-1000-SS | 1 étage RO | 1000 | Acier inoxydable | Importé Marque |
| ... | ... | ... | ... | ... |
| MOLRO2-2000-SS | RO à 2 étages | 250 | Acier inoxydable | Importé Marque |
| ... | ... | ... | ... | ... |
| MOLRO2-50000-SS | RO à 2 étages | 50000 | Acier inoxydable | Importé Marque |
Applications de l'osmose inverse industrielle
Produits pharmaceutiques et biotechnologiques
Fournit de l'eau purifiée pour la formulation de médicaments, l'utilisation en laboratoire et les processus de nettoyage où la qualité de l'eau est essentielle.

Alimentation et boissons
Utilisé pour l'embouteillage de l'eau, la production de boissons et la transformation des aliments afin de garantir la sécurité et la qualité des produits.

Électronique et semi-conducteurs
Fournit de l'eau ultra-pure essentielle pour les processus de fabrication afin d'éviter la contamination des composants sensibles.

Production d'électricité
Utilisé dans le traitement de l'eau d'alimentation des chaudières pour prévenir l'entartrage et la corrosion, ce qui prolonge la durée de vie des équipements et améliore leur efficacité.

Système d'alimentation en eau d'urgence RO
Système d'osmose inverse de type conteneurisé
Type de remorque Système d'osmose inverse
Système d'osmose inverse pour le dessalement de l'eau de mer
Nous sommes spécialisés dans la fourniture de solutions de dessalement de l'eau de mer personnalisées et performantes. Que vous fournissiez de l'eau à des villes côtières, à des stations balnéaires, à des plates-formes offshore ou à des exploitations aquacoles, nous pouvons concevoir le système le plus approprié à vos besoins spécifiques :
Conception personnalisée : Nous optimisons les systèmes de prétraitement et d'osmose inverse en fonction des caractéristiques spécifiques de la qualité de l'eau (telles que la température, la salinité et la turbidité) de chaque zone maritime afin de garantir des performances de dessalement et une durée de vie des membranes optimales.
Composants de base de haute qualité : Nous utilisons des pompes à haute pression, des membranes d'osmose inverse et des dispositifs de récupération d'énergie de renommée internationale pour garantir un fonctionnement stable et efficace du système.
Système de contrôle intelligent : Le contrôle automatisé par automate programmable permet une surveillance à distance et des alarmes de défaillance, ce qui simplifie les opérations et réduit les coûts de maintenance.
Système de prétraitement industriel par osmose inverse
Questions fréquemment posées
Il s'agit d'un système de purification de l'eau qui utilise une membrane semi-perméable pour éliminer les ions, les molécules et les plus grosses particules de l'eau d'alimentation, produisant ainsi une eau d'une grande pureté adaptée à un usage industriel.
Un système d'OI à simple passage filtre l'eau une fois à travers la membrane, tandis qu'un système à double passage filtre l'eau deux fois. Les systèmes à double passage sont utilisés pour les applications nécessitant des niveaux de pureté encore plus élevés.
Les systèmes d'OI peuvent éliminer jusqu'à 99% de sels dissous (TDS), bactéries, virus, matières organiques et pyrogènes, en fonction de la conception du système.
La capacité idéale (L/H) dépend du volume d'eau requis, de la qualité de l'eau d'alimentation et de l'application spécifique. Il est recommandé de consulter un spécialiste pour choisir le bon système.
L'entretien de routine comprend la surveillance des performances du système, le nettoyage périodique des membranes et le remplacement des filtres à l'étape du prétraitement afin de garantir une efficacité et une longévité optimales.
Oui, nos systèmes sont conçus dans un souci de flexibilité et peuvent être intégrés de manière transparente aux équipements de prétraitement et de post-traitement existants pour former une solution complète de purification de l'eau.
Articles connexes
PW vs. WFI
Analyse des coûts de la technologie RO
Prenez contact avec nous
Ne laissez pas les problèmes de qualité de l'eau vous entraver. Le générateur d'eau purifiée MoerWater vous aidera à résoudre tous vos problèmes de qualité de l'eau, à améliorer votre efficacité opérationnelle et à garantir que vos produits ou résultats expérimentaux sont au meilleur niveau.
*Notre équipe répondra à vos questions dans les 24 heures.
*Vos informations resteront strictement confidentielles.



