1. Inicio
  2. »
  3. Traitement des eaux usées agricoles

Systèmes de traitement des eaux usées agricoles

Notre Système de traitement des eaux usées agricoles est une solution avancée pour la gestion des eaux usées provenant des exploitations agricoles et d'élevage, garantissant un effluent de haute qualité et le respect de l'environnement.. Les eaux usées provenant de ces activités sont souvent caractérisées par des niveaux élevés de matières organiques, d'azote ammoniacal et d'agents pathogènes.. Notre technologie est conçue pour traiter efficacement ces polluants complexes, afin de préserver l'environnement et de vous aider à respecter les normes de rejet.

Caractéristiques de notre système de traitement des eaux usées agricoles

Processus de traitement complet

Nos systèmes utilisent un processus de traitement en plusieurs étapes, comprenant un réservoir d'égalisation, une coagulation-floculation, des réacteurs biologiques et un réservoir de désinfection afin de garantir une élimination complète des polluants.

Réacteurs biologiques à haut rendement

Le processus de traitement comprend des étapes biologiques avancées telles qu'un réacteur UASB (Upflow Anaerobic Sludge Blanket) et un bassin d'aération à boues activées, qui sont conçus pour traiter et décomposer des concentrations élevées de matières organiques.

Élimination efficace des polluants

Le système est conçu pour traiter les eaux usées contenant des niveaux élevés de DCOcr (>5000mg/L), de DBO5 (>1500mg/L) et d'azote ammoniacal (>200mg/L), entre autres polluants.

Étape de désinfection finale

Après le traitement primaire et biologique, le processus se termine par une étape de désinfection, qui garantit que l'effluent final peut être rejeté en toute sécurité.

Avantages de nos solutions pour les eaux usées agricoles

  • Élimination robuste des polluants : Nos systèmes sont spécialement conçus pour répondre aux caractéristiques difficiles des eaux usées de l'aquaculture, en offrant des taux élevés d'élimination des matières organiques, des solides en suspension et de l'azote..

  • Respect des réglementations : En traitant efficacement les principaux polluants à de faibles niveaux, nos solutions vous aident à respecter les normes locales et nationales en matière de rejets dans l'environnement.

  • Technologie adaptable : La conception du système peut être adaptée pour gérer les différents niveaux de polluants courants dans l'aquaculture et l'élevage, qui peuvent varier en fonction des espèces, de l'échelle et des pratiques de gestion..

  • Respectueux de l'environnement : Notre technologie fournit une méthode fiable pour gérer de manière responsable les eaux usées agricoles, réduire l'impact sur l'environnement et promouvoir des pratiques agricoles durables.

Applications pour le traitement des eaux usées agricoles

Nos systèmes sont principalement conçus pour le traitement des eaux usées générées par diverses opérations agricoles et d'élevage, notamment

Aquaculture

Aquaculture

Traitement des eaux usées provenant des élevages de poissons et de crevettes.

L'élevage du bétail

Gestion des déchets provenant de l'urine et des excréments des animaux, ainsi que des eaux usées des enclos.

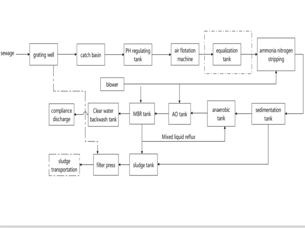
Processus de traitement des eaux usées agricoles

processus de traitement des eaux usées agricoles

Ce processus utilise une combinaison de méthodes physiques, chimiques et biologiques pour traiter efficacement les eaux usées agricoles.

  1. Traitement préliminaire : Eaux usées (eaux usées) passe d'abord par un puits de grillage (pour l'élimination des solides de grande taille) et un bassin de rétention pour le règlement initial.

  2. Traitement chimique et physique : L'eau entre ensuite dans un Réservoir de régulation du pH pour la neutralisation. Les machine de flottation à air est utilisé pour éliminer les solides en suspension, les graisses et les huiles. Séparation de l'azote de l'ammoniac (avec un soufflerie) pour réduire les niveaux d'ammoniac.

  3. Traitement biologique (processus de base) : L'eau subit une épuration biologique avancée dans un réservoir anaérobie (pour l'hydrolyse et l'acidification), un réservoir d'eaux usées (pour les eaux usées) et un réservoir d'eaux usées (pour les eaux usées). Réservoir AO (Anoxique/Oxique pour la dénitrification et la nitrification), et d'un Réservoir MBR (bioréacteur à membrane) pour une élimination très efficace des matières organiques et une séparation solide-liquide. Cette étape comprend reflux de liquides mélangés.

  4. Boues et polissage final : L'eau traitée par le BRM est clarifiée dans un bassin de décantation. réservoir de sédimentation. Les boues excédentaires sont dirigées vers un réservoir à boues, épaissie et déshydratée à l'aide d'un système d'épuration des eaux usées. filtre-presse avant transport des boues. L'eau clarifiée est stockée dans un réservoir de lavage à contre-courant de l'eau claire et peut être utilisée pour le lavage à contre-courant du système. Enfin, l'eau traitée répond aux normes décharge de conformité.

Questions fréquemment posées

Les eaux usées agricoles contiennent généralement des concentrations élevées de matières organiques, d'azote ammoniacal, d'agents pathogènes et de métaux lourds.. Les niveaux spécifiques de polluants peuvent varier en fonction des pratiques agricoles et des espèces..

  • Notre système utilise une série de procédés avancés, dont la coagulation-floculation et des réacteurs biologiques très efficaces comme le réacteur UASB et le bassin d'aération à boues activées, pour décomposer et éliminer les fortes concentrations de matières organiques et autres polluants..

L'étape du traitement biologique est essentielle pour décomposer la matière organique et les polluants à base d'azote à l'aide de micro-organismes. Ce processus permet de s'assurer que les eaux usées respectent les normes de rejet.

Le processus de traitement comprend une étape finale de désinfection qui garantit la sécurité de l'eau avant son rejet..

Oui, parce que les niveaux de polluants dans les eaux usées de l'aquaculture peuvent varier considérablement en fonction de l'échelle opérationnelle, nos systèmes peuvent être personnalisés pour répondre à différentes tailles d'exploitations et à des besoins spécifiques..

Prenez contact avec nous

Ne laissez pas les problèmes de qualité de l'eau vous entraver. Le générateur d'eau purifiée MoerWater vous aidera à résoudre tous vos problèmes de qualité de l'eau, à améliorer votre efficacité opérationnelle et à garantir que vos produits ou résultats expérimentaux sont au meilleur niveau.

Remplissez les informations à droite pour obtenir le catalogue.
Remplissez les informations à droite pour obtenir le catalogue.

*Notre équipe répondra à vos questions dans les 24 heures.

*Vos informations resteront strictement confidentielles.

 

Obtenir un devis

*Notre équipe répondra à vos questions dans les 12 heures.

*Vos informations resteront strictement confidentielles.