- Accueil
- »
- Traitement des eaux usées de la centrale électrique
Technologie de traitement des eaux usées des centrales électriques
Nos solutions spécialisées de traitement des eaux usées des centrales électriques sont conçues pour répondre aux divers besoins en eau de l'industrie énergétique. Nous fournissons des systèmes complets pour l'eau d'appoint des chaudières, l'eau de refroidissement, l'eau de décantation des cendres et les eaux usées de désulfuration des gaz de combustion, afin d'assurer à la fois l'efficacité opérationnelle et le respect de l'environnement.
Technologies de traitement des eaux usées pour les centrales électriques
Traitement de l'eau d'appoint des chaudières
Pour produire une eau de haute qualité pour les chaudières, nos systèmes utilisent une série de processus de traitement, notamment la coagulation, la sédimentation, la filtration, l'osmose inverse (OI) et l'échange d'ions pour éliminer les impuretés telles que les solides en suspension, les matières organiques et les sels.
Traitement de l'eau de refroidissement
Nous traitons l'eau de refroidissement provenant de masses d'eau naturelles en utilisant des méthodes telles que la sédimentation, la filtration et la désinfection pour éliminer les impuretés et les micro-organismes.
Traitement des eaux de lavage des cendres
Pour prévenir la pollution de l'environnement par les métaux lourds et autres contaminants, nos systèmes traitent les eaux de lavage des cendres par des procédés tels que la sédimentation et la neutralisation avant qu'elles ne soient rejetées ou réutilisées.
Désulfuration Traitement des eaux usées
Ces eaux usées sont traitées à l'aide de méthodes telles que la neutralisation, la précipitation, la floculation et la filtration afin d'éliminer les ions de métaux lourds et d'autres polluants.
Avantages de nos solutions pour le secteur de l'énergie
Assure la longévité de l'équipement : En produisant une eau de grande pureté, nos systèmes préviennent les problèmes d'entartrage, d'encrassement et de corrosion des équipements critiques tels que les chaudières et les turbines.
Respect des réglementations : Nos solutions garantissent que les effluents traités répondent aux exigences spécifiques en matière de qualité de l'eau et aident les centrales électriques à se conformer aux réglementations strictes en matière de rejets.
Protection de l'environnement : Le traitement des eaux usées de lavage et de désulfuration des cendres empêche le déversement de métaux lourds et d'autres polluants dans les cours d'eau publics, ce qui peut nuire à l'homme et à la vie aquatique.
Amélioration de l'efficacité : Nos technologies, telles que l'osmose inverse, peuvent améliorer l'efficacité d'un système de chaudière et réduire la fréquence des purges, ce qui permet d'économiser de l'eau et des produits chimiques.
Applications du traitement des eaux usées des centrales électriques
Traitement de l'eau d'appoint des chaudières
Produire de l'eau de haute qualité à partir de sources telles que les eaux souterraines ou les eaux de surface pour le réapprovisionnement des chaudières.

Refroidissement Traitement de l'eau
Pour l'eau prélevée dans les rivières, les lacs et les réservoirs afin de s'assurer qu'elle est exempte d'impuretés et de micro-organismes.

Traitement des eaux de lavage des cendres
Utilisé pour le transport des cendres de charbon, l'élimination des métaux lourds et des solides en suspension avant leur réutilisation ou leur rejet.

Traitement des eaux usées par désulfuration :
Purifier les eaux usées des systèmes de désulfuration des gaz de combustion en éliminant les métaux lourds tels que l'arsenic, le mercure et le sélénium.

Traitement des eaux usées de la centrale électrique
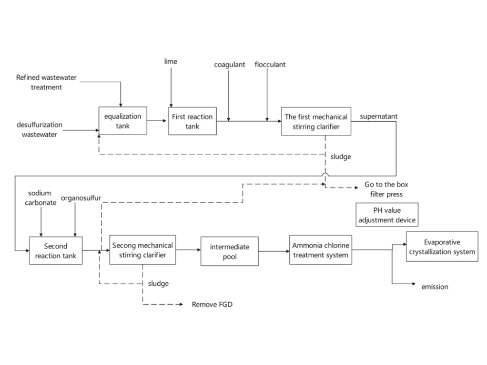
Processus affiné de traitement et de récupération des eaux usées
Ce processus chimique-physique avancé est conçu pour les eaux usées industrielles complexes, avec une purification complète et une récupération des ressources.
Égalisation initiale : Les eaux usées raffinées pénètrent dans un réservoir d'égalisation pour homogénéiser le flux et la composition.
Coagulation chimique et clarification : Les eaux usées sont traitées dans le premier clarificateur à agitation mécanique, où des coagulants et des floculants sont ajoutés pour éliminer les solides en suspension. Les eaux usées sont traitées dans le premier clarificateur à agitation mécanique. surnageant puis procède à un traitement ultérieur.
Réaction chimique avancée : Des produits chimiques tels que carbonate de sodium et organosoufre sont ajoutés dans le deuxième cuve de réaction pour précipiter des contaminants spécifiques. A deuxième clarificateur à agitation mécanique sépare les solides formés.
Polissage et récupération : L'eau clarifiée est stockée dans un piscine intermédiaire et ensuite polie par un système de traitement du chlore à l'ammoniac et un filtre-presse à caisson. A Dispositif d'ajustement de la valeur PH prépare l'eau pour le système de cristallisation par évaporation, qui récupère des sels précieux et produit de l'eau propre pour l'émission.
Gestion des déchets : Les boues générées par les clarificateurs et le filtre-presse sont éliminées de manière responsable. Le processus comprend également un système permettant de supprimer le FGD (composants probables des eaux usées de la désulfuration des gaz de combustion).
Questions fréquemment posées
Le traitement de l'eau d'appoint des chaudières est essentiel pour éliminer les impuretés susceptibles de provoquer la formation de tartre, la corrosion et l'encrassement des surfaces de transfert de chaleur, ce qui peut réduire l'efficacité et endommager des équipements coûteux.
Les métaux lourds sont généralement éliminés par des procédés tels que la neutralisation, la précipitation, la floculation et la filtration. Des agents chimiques tels que la chaux et le carbonate de sodium sont souvent ajoutés pour ajuster le pH, ce qui entraîne la formation de précipités de métaux lourds.
Le principal objectif du traitement de l'eau de refroidissement est d'éliminer les impuretés et les micro-organismes provenant des masses d'eau naturelles, ce qui permet d'éviter l'encrassement et la croissance biologique dans le système de refroidissement.
Les centrales électriques peuvent mettre en place un système de rejet liquide nul en traitant et en recirculant l'eau clarifiée dans l'usine. Cette approche peut également éliminer le besoin de bassins de cendres.
Nos systèmes sont conçus pour traiter différents types d'eau dans une centrale électrique, notamment l'eau d'appoint des chaudières, l'eau de refroidissement, l'eau de décantation des cendres et les eaux usées de désulfuration, chacun avec une approche de traitement sur mesure.
Les principaux polluants présents dans les eaux usées des centrales électriques sont des métaux lourds tels que l'arsenic, le mercure et le sélénium, ainsi que des nitrates, qui peuvent causer des dommages à l'environnement.
Articles connexes
PW vs. WFI
Analyse des coûts de la technologie RO
Prenez contact avec nous
Ne laissez pas les problèmes de qualité de l'eau vous entraver. Le générateur d'eau purifiée MoerWater vous aidera à résoudre tous vos problèmes de qualité de l'eau, à améliorer votre efficacité opérationnelle et à garantir que vos produits ou résultats expérimentaux sont au meilleur niveau.
*Notre équipe répondra à vos questions dans les 24 heures.
*Vos informations resteront strictement confidentielles.



