- Home
- »
- Traitement des eaux usées industrielles
Technologie de traitement des eaux usées industrielles
Notre Traitement des eaux usées industrielles sont conçues pour traiter les eaux usées complexes, à forte concentration et toxiques provenant de la production chimique et pharmaceutique, afin de garantir le respect de l'environnement et l'efficacité opérationnelle. La nature de ces eaux usées, avec leurs niveaux élevés de composés organiques et leur faible biodégradabilité, exige une approche de traitement sophistiquée et en plusieurs étapes pour garantir la sécurité et répondre aux normes de rejet rigoureuses.
Technologies avancées de traitement des eaux usées industrielles
Procédés d'oxydation avancés
Ces technologies, telles que l'oxydation Fenton et les réacteurs d'oxydation catalytique, sont utilisées pour prétraiter les eaux usées à forte concentration et améliorer leur biodégradabilité avant qu'elles n'entrent dans la phase de traitement biochimique.
Cristallisation par évaporation
Il s'agit d'une technologie clé de prétraitement utilisée pour les eaux usées à forte salinité et concentration, qui permet de séparer et de dessaler efficacement le flux de déchets.
Traitement biochimique en plusieurs étapes
Nos systèmes utilisent des processus de traitement biochimique éprouvés, notamment l'acidification par hydrolyse, le traitement anaérobie et les processus A/O (anaérobie/oxique) en deux étapes, afin de décomposer efficacement les polluants organiques complexes.
Déroulement complet du processus
Le processus d'épuration des eaux usées chimiques et pharmaceutiques est principalement basé sur le traitement biochimique. Il est précédé d'une étape de prétraitement pour différents flux d'eaux usées.
Principaux avantages du traitement des eaux usées industrielles
Efficace pour les déchets complexes : Notre technologie permet de traiter des eaux usées de composition complexe, à forte concentration en matières organiques et à forte toxicité, telles que les eaux usées de production de produits chimiques fins dont les niveaux de DCOcr dépassent 20 000 mg/L.
Répond aux normes strictes de l'industrie : Les effluents traités sont garantis conformes à des normes industrielles spécifiques, notamment la “norme de rejet des eaux usées dans les réseaux d'égouts urbains (GB/T 31962-2015)” pour les eaux usées chimiques et la “norme de rejet des polluants de l'eau pour l'industrie pharmaceutique (GB21904-2008)” pour les eaux usées pharmaceutiques..
Des solutions sur mesure : Nous concevons un processus de traitement sur mesure pour les différentes caractéristiques des eaux usées, en traitant à la fois les flux à forte salinité et à faible concentration, afin de fournir une solution complète et efficace à votre installation..
Applications du traitement des eaux usées industrielles
Nos systèmes sont spécifiquement conçus pour les applications industrielles suivantes

Entreprises chimiques
Pour le traitement des eaux usées provenant de la production de produits chimiques fins, qui se caractérisent par une DCOcr élevée, une faible biodégradabilité et une forte toxicité.

Entreprises pharmaceutiques
Pour le traitement des eaux usées provenant de la production d'ingrédients pharmaceutiques actifs (API), y compris les flux à forte salinité, à forte concentration et à faible concentration générale.

Eaux usées de l'industrie alimentaire
Il est utilisé pour traiter les eaux usées complexes de l'industrie alimentaire, caractérisées par des niveaux élevés de matières organiques, d'azote, de phosphore, d'huile, de graisse, de solides en suspension et d'autres polluants, avec des concentrations de DCOcr (demande chimique en oxygène) atteignant parfois jusqu'à 5000 mg/L.

Eaux usées de l'industrie énergétique
Ce système de traitement est utilisé pour traiter les eaux usées rejetées par l'industrie énergétique, notamment l'eau d'alimentation des chaudières, l'eau de refroidissement, l'eau de rinçage des cendres et les eaux usées de désulfuration.
Processus de traitement des eaux usées industrielles
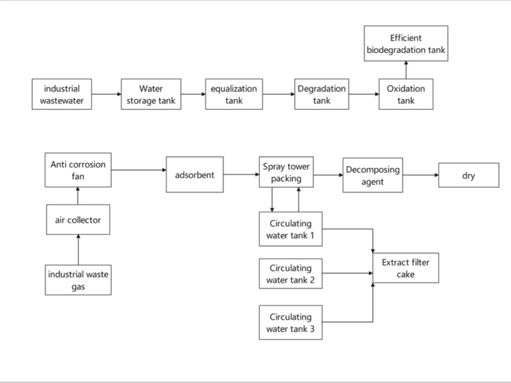
Processus intégré de traitement des eaux usées industrielles et des gaz résiduaires
Ce procédé traite efficacement les eaux usées industrielles complexes et les gaz résiduels associés grâce à un système physique et chimique intégré.
Collecte initiale et égalisation :
Eaux usées industriellesest d'abord collectée dans un réservoir de stockage d'eau et s'écoule ensuite vers un réservoir d'égalisation afin d'homogénéiser son flux et ses caractéristiques.Traitement chimique de base : Les eaux usées subissent une dégradation primaire dans un réservoir de dégradation, souvent à l'aide d'agents chimiques (
Agent de décomposition). Il procède ensuite à une réservoir d'oxydation pour une destruction plus poussée des polluants organiques.Traitement parallèle des gaz résiduaires :
Gaz résiduaires industrielsest traité dans un tour de pulvérisation (contenantemballagepour la surface) où il est nettoyé par un liquide pulvérisé. Les gaz sont déplacés dans le système par un ventilateur anti-corrosion et un collecteur d'air.Capture et recyclage des polluants : Le liquide de lavage, qui capture les polluants présents dans le gaz, circule à travers trois circuits. réservoirs d'eau de circulation. Les contaminants sont éliminés de cette eau à l'aide d'un système d'épuration. adsorbant (par exemple, le charbon actif). L'adsorbant saturé est ensuite séché et éliminé en tant que déchet solide (extraire le gâteau de filtre).
Questions fréquemment posées
Les eaux usées industrielles, en particulier celles issues de la production chimique et pharmaceutique, sont difficiles à traiter en raison de leur composition complexe, de leur forte concentration en matières organiques, de leur faible biodégradabilité et de leur grande toxicité..
Pour les eaux usées industrielles à forte concentration, nous utilisons des technologies de prétraitement avancées telles que la cristallisation par évaporation et des processus d'oxydation avancés afin de rendre les eaux usées aptes à un traitement biologique plus poussé..
L'étape du traitement biochimique est une partie essentielle du processus au cours de laquelle des micro-organismes sont utilisés pour décomposer les composés organiques des eaux usées, réduire les polluants et préparer l'eau pour le rejet..
Nos systèmes sont conçus pour garantir que vos effluents répondent aux normes industrielles strictes, telles que la norme GB/T 31962-2015 pour les eaux usées chimiques et la norme GB21904-2008 pour les eaux usées pharmaceutiques..
Oui, nos systèmes sont conçus pour traiter les eaux usées à forte salinité et à forte concentration par le biais d'un prétraitement, qui est ensuite mélangé avec des eaux usées à faible concentration dans le cadre d'un processus de traitement complet en plusieurs étapes..
Pour les eaux usées à forte salinité, nous utilisons un processus de prétraitement impliquant la concentration et l'évaporation pour éliminer la teneur en sel avant que l'eau n'entre dans les principales étapes de traitement..
Articles connexes
PW vs. WFI
Analyse des coûts de la technologie RO
Prenez contact avec nous
Ne laissez pas les problèmes de qualité de l'eau vous entraver. Le générateur d'eau purifiée MoerWater vous aidera à résoudre tous vos problèmes de qualité de l'eau, à améliorer votre efficacité opérationnelle et à garantir que vos produits ou résultats expérimentaux sont au meilleur niveau.
*Notre équipe répondra à vos questions dans les 24 heures.
*Vos informations resteront strictement confidentielles.



